-  
  - 
                  
行业资讯2019年餐饮怎么做?这场千人峰会给你答案!
2018年,海底捞上市、星巴克启动外卖业务、瑞幸咖啡急速跑马圈地这一年,是品牌餐饮高歌猛进的一年,餐饮竞争已迈入更高维度的品牌竞争。 对餐饮企业来说,品牌力意味着什么?...
阅读:82 / 行业资讯 / 2018-12-19
 
-  
  - 
                  
行业资讯10位大咖齐聚红餐大会,畅聊餐饮品牌力
12月17日,由世界中餐业联合会指导,新快报、红餐联合主办,红餐商学院承办,上海博华、食亨、勺子课堂、津功夫、红餐品牌研究院协办,辰智科技提供大数据战略支持的2018中国餐...
阅读:197 / 行业资讯 / 2018-12-19
 
-  
  - 
                  
行业资讯红餐品牌榜正式上线,开启餐饮品牌新时代
今天,举国上下都在纪念改革开放40周年。昨天,在600多位嘉宾的见证下,餐饮业也出现了一个历史性的时刻:红餐品牌榜上线暨红餐品牌研究院成立仪式隆重举行! 餐饮业的品牌力时...
阅读:71 / 行业资讯 / 2018-12-19
 
-  
  - 
                  
行业资讯杰出百年餐饮品牌”榜单出炉,10大老字号品牌实力上榜
12月17日,由世界中餐业联合会指导,新快报、红餐联合主办,红餐商学院承办,上海博华、食亨、勺子课堂、津功夫、红餐品牌研究院协办,辰智科技提供大数据战略支持的2018中国餐...
阅读:76 / 行业资讯 / 2018-12-19
 
-  
  - 
                  
行业资讯今日头条资深内容运营李艾薇:餐饮网红店的正确走红姿势
12月17日,由世界中餐业联合会指导,新快报、红餐联合主办,红餐商学院承办,上海博华、食亨、勺子课堂、津功夫、红餐品牌研究院协办,辰智科技提供大数据战略支持的2018中国餐...
阅读:62 / 行业资讯 / 2018-12-19
 
-  
  - 
                  
行业资讯未央区食品药监局持续开展猪肉销售质量安全联合整治工作
三秦都市报-三秦网(李启荣)为加强猪肉销售质量安全,规范餐厨废弃物处理,未央区食品药监局辛家庙所联合浐灞城管二大队持续开展辖区猪肉销售质量安全联合整治工作。 餐饮店...
阅读:84 / 行业资讯 / 2018-12-19
 
-  
  - 
                  
行业资讯一桶油的缘分 鑫苑无添加大豆油牵手全球粮商巨头
12月18日,鑫苑无添加大豆油与邦吉中国战略合作签约发布会在郑州举行,一场横跨全球美食圈的联姻就此展开。 签约现场 河南省人民政府参事、河南省质量技术监督局原副局长肖继业...
阅读:104 / 行业资讯 / 2018-12-19
 
-  
  - 
                  
行业资讯华南理工大学教授段淳林:餐饮新时代,品牌力将决定竞争力
12月17日,由世界中餐业联合会指导,新快报、红餐联合主办,红餐商学院承办,上海博华、食亨、勺子课堂、津功夫、红餐品牌研究院协办,辰智科技提供大数据战略支持的2018中国餐...
阅读:190 / 行业资讯 / 2018-12-19
 
-  
  - 
                  
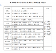
行业资讯衡水发布目录 12类37种产品禁止食品小作坊生产加工
衡水市食品和市场监督管理局发布《食品小作坊禁止生产加工食品目录及明细》,图为衡水市食品小作坊禁止生产加工食品目录及明细表。(衡水市食品和市场监督管理局供图) 12月19日上...
阅读:100 / 行业资讯 / 2018-12-19
 
-  
  - 
                  
行业资讯三亚发布海鲜排档餐饮海鲜品价格调控新规 将放开海鲜广场海鲜品价格
三亚发布海鲜排档餐饮海鲜品价格调控新规 2019年1月1日起施行,将放开五星级海鲜餐饮商家及海鲜广场海鲜品价格 海南日报三亚12月18日电(记者梁君穷 通讯员蒙晓丹)三亚市发改委日前发...
阅读:71 / 行业资讯 / 2018-12-19
 



