衡水发布目录 12类37种产品禁止食品小作坊生产加工行业资讯
	
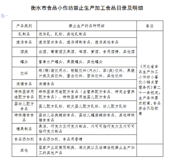
衡水市食品和市场监督管理局发布《食品小作坊禁止生产加工食品目录及明细》,图为衡水市食品小作坊禁止生产加工食品目录及明细表。(衡水市食品和市场监督管理局供图)
12月19日上午,记者从衡水市食品和市场监督管理局获悉,该局根据《河北省食品小作坊小凯发真人小摊点管理条例》、《河北省食品小作坊登记管理办法》有关规定,结合衡水市实际及各类产品的风险程度,制定了《衡水市食品小作坊禁止生产加工食品目录及明细》,已向社会公布,自2018年12月17日起施行,有效期5年。
据了解,此次发布的《禁止目录》内容的确定主要是在《河北省食品小作坊小餐饮小摊点管理条例》第二十一条规定基础上,对产品生产工艺要求及生产条件控制较高、人员操作能力及专业要求较高、食品安全风险系数较高,以食品小作坊现有条件无法实现精细化专业化控制而保证最终产品质量安全的产品进行了明确和细化,最终确定包含乳制品、速冻食品、酒类、罐头、饮料、保健食品、特殊医学用途配方食品、婴幼儿配方食品、特殊膳食食品、糖果制品、食品添加剂、其他食品等共12大类37种禁止食品小作坊生产加工的产品品种。为避免歧义,《禁止目录》中食品品种类别、明细统一按《国家食品药品监督管理总局关于公布食品生产许可分类目录的公告》(2016年第23号)执行。
据悉,2018年以来衡水市食品和市场监督管理局积极对各县市区对食品小作坊的产业分布及特点、食品安全水平状况、存在问题的原因分析等进行普遍调查,掌握了衡水市食品小作坊的基本情况,初步摸清了现存小作坊的底数。《禁止目录》的公布实施既符合小作坊的行业现状和衡水市的现实情况,也充分反映各相关方的意愿,有利于下一步食品小作坊的登记和监管工作。
同时为保证《禁止目录》的科学性、及时性和有效性,该局将根据日常监督检查情况、食品安全监督抽检结果、食品安全风险评估结果等情况,在食品安全风险可控的前提下,对禁止食品小作坊加工的食品目录进行适时增补和调整。同时,该局还将积极引导有条件的小作坊通过升级改造,取得食品生产许可证,全面提高衡水市食品生产安全保障水平。(通讯员 陈晓楠 记者 翟一杉)
1.中国餐饮品牌网遵循行业规范,任何转载的稿件都会明确标注作者和来源;
                2.中国餐饮品牌网的原创文章,请转载时务必注明文章作者和"来源:中国餐饮品牌网",不尊重原创的行为中国餐饮品牌网或将追究责任;
                            


