甘肃省市场监管局:抽检27大类食品 样品不合格率为3.64%行业资讯
中国质量新闻网讯 2018年12月19日,甘肃省市场监督管理局凯发真人官网发布2018年11月份食品安全监督抽检分析情况的公告(甘市监公告【2018】第2期(总第2期))。根据食品安全抽检监测年度计划,2018年10月21日至11月20日,甘肃省市场监督管理局对全省范围内生产经营的27大类12021批次食品进行了抽检监测,合格11583批次,不合格438批次,样品不合格率为3.64%。
	
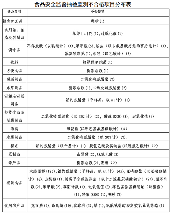
监督抽检结果分析
从样品检测的总体情况来看,本月所抽检的乳制品、饼干、罐头、速冻食品、薯类和膨化食品、糖果制品、茶叶及相关制品、蛋制品、食糖、水产制品、食品添加剂安全状况良好,合格率均为100%。通过对抽检数据的分析,此次抽检的食品中水果制品、炒货食品及坚果制品、肉制品、凯发真人食品、调味品、淀粉及淀粉制品、蔬菜制品、方便食品、酒类、食用油、油脂及其制品、饮料、豆制品、糕点、食用农产品、粮食加工品、蜂产品检出不合格,不合格率分别为10.00%、8.75%、7.02%、6.42%、5.88%、4.35%、3.32%、3.12%、1.60%、1.20%、1.20%、0.94%、0.68%、0.61%、0.47%、0.25%。
	
不合格原因分析
超范围、超限量使用食品添加剂。防腐剂(苯甲酸)、增色剂(柠檬黄)、甜味剂(甜蜜素)为限量使用的食品添加剂,检出值超过国家标准限量要求,主要是食品生产经营者对法规、标准认知度不够或者存在主观故意,为延长保质期或提升产品感官品相口感,违反规定滥用食品添加剂。
农兽药残留超过标准限量。我国现有农药结构不合理,产品质量不高;施药技术不到位,施药中跑、冒、滴、漏问题突出;农民缺乏安排合理使用农药的意识和基本知识,任意加大用药量,长期使用高毒、高残留农药,不按照安全间隔期收获农作物。
食品中微生物污染超标。原料中微生物数量过多,生产过程中无法全部杀灭;生产过程污染,如车间环境、生产设备、生产操作人员的卫生情况、半成品在车间内部或厂内移动过程中的防护等;杀菌不完全,如杀菌温度过低、时间太短,杀菌后又受到二次污染等;包装物污染,包装前对包装物没有进行清洗消毒,或清洗消毒不严格;贮藏和运输污染,贮藏、运输环境不能做到密闭、无菌或低温,未达到产品标示的贮存条件。
食品质量安全问题产生的原因。食品生产经营者质量安全意识不强。一些企业在采购原材料时,不注意对原材料合格证、生产日期、保质期等内容的检验,也不会对原材料的质量进行检验,选择原材料的标准就是价格,原材料的价格越低越好。还有的生产企业为了保证企业生产的产品卖相能够吸引消费者,添加过多的食品添加剂,而不考虑食品的质量是否达标。消费者的食品安全意识不高,尤其农村地区居民的食品安全意识多三无产品或者劣质的食品流向农村市场。
主要不合格项目危害分析
铝的残留量:铝是一种低毒金属元素,不会导致急性中毒,但人体摄入后仅有10%-15%能排泄到体外,大部分会在体内蓄积,与多种蛋白质、酶等人体重要成分结合,影响体内多种生化反应,长期摄入会损伤大脑,导致痴呆,还可能出现贫血、骨质疏松等疾病。铝超标的主要原因是一些企业为了降低成本牟取暴利,对含铝的疏松剂大量使用,使含铝食品中铝含量严重超标。
大肠菌群:大肠菌群是国内外通用的食品污染常用指示菌之一。食品中检出大肠菌群,提示被致病菌(如沙门氏菌、志贺氏菌、致病性大肠杆菌)污染的可能性较大。大肠菌群超标可能由于产品的加工原料、包装材料受污染,或在生产过程中产品受人员、工具器具等生产设备、环境的污染、有灭菌工艺的产品灭菌不彻底而导致。食用大肠菌群严重超标的食物可能引起肠胃感染性疾病。
亚硝酸盐:亚硝酸盐不合格的产品主要是肉制品、酱腌菜等,在各种肉制品以及酱腌菜加工过程中,亚硝酸钠的使用相当普遍,其作用包括:优良的呈色作用,使成品色泽红润;可抑制肉毒梭状杆菌以及其他腐败菌生长繁殖;还有抗氧化作用 ,延缓食物变质,以及改善风味等。亚硝酸盐不合格的主要原因是:亚硝酸盐集护色与防腐功能于一身,且价格低廉,一些生产厂商为了使商品达到更诱人的外观和延长保质期而肆意妄为添加亚硝酸盐;部分生产企业唯利是图,为了降低成本提高利润,对供应链以及加工过程中把关不够严格,采用的原料不够新鲜,需要加入更多亚硝酸盐用以护色、防腐。
1.中国餐饮品牌网遵循行业规范,任何转载的稿件都会明确标注作者和来源;
                2.中国餐饮品牌网的原创文章,请转载时务必注明文章作者和"来源:中国餐饮品牌网",不尊重原创的行为中国餐饮品牌网或将追究责任;
                            


